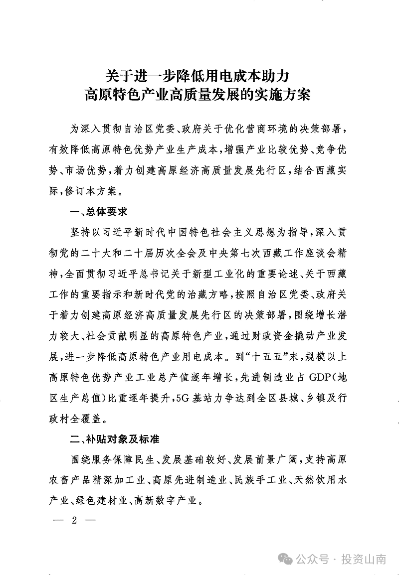
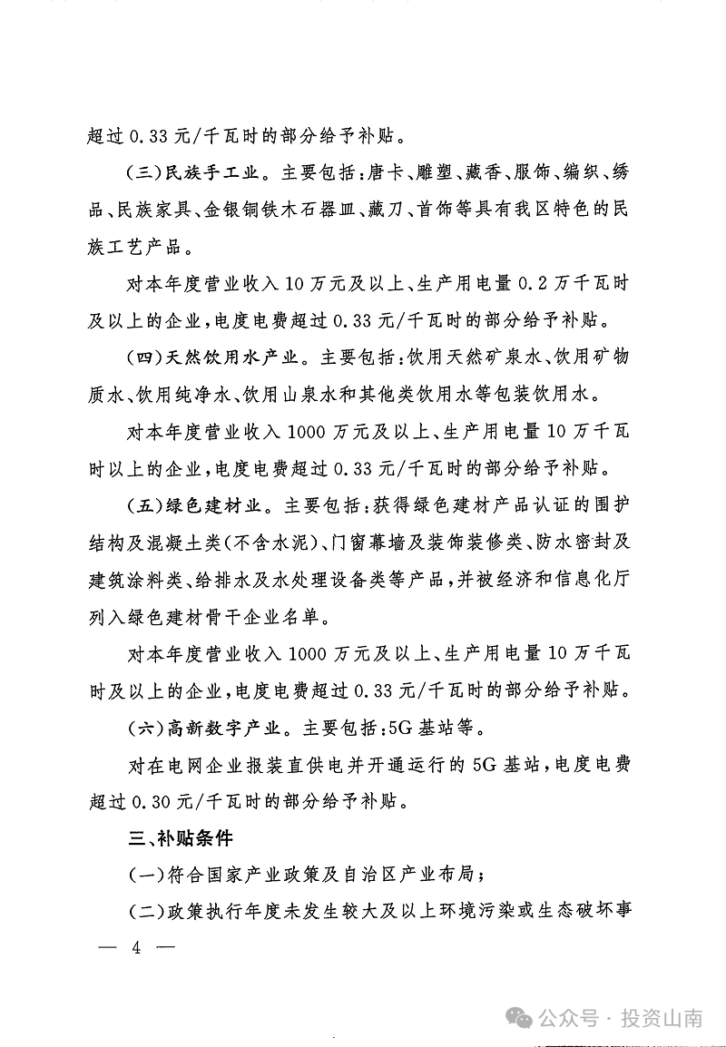
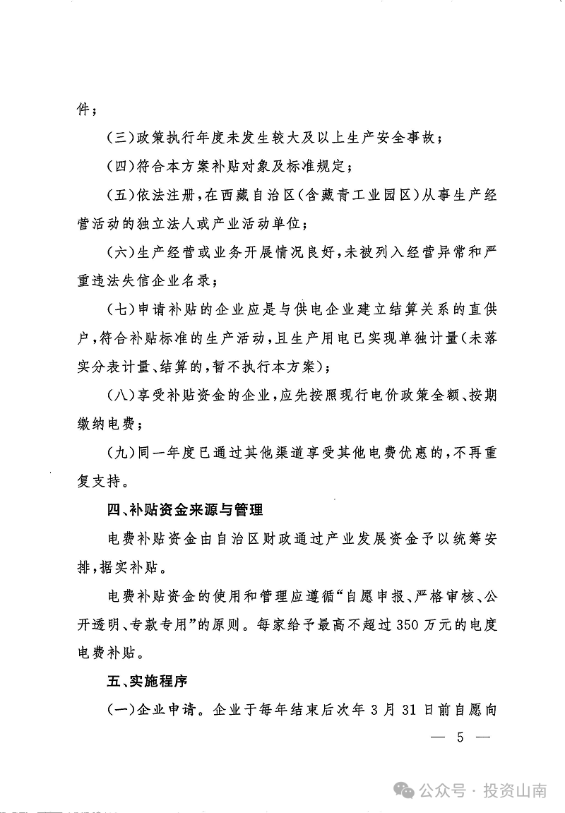
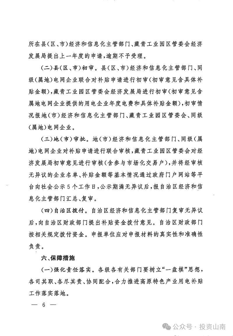
西藏自治区人民政府办公厅关于印发《关于进一步降低用电成本助力高原特色产业高质量发展的实施方案》的通知
藏政办发〔2025〕21号
各地(市)行署(人民政府),自治区各委、办、厅、局:
《关于进一步降低用电成本助力高原特色产业高质量发展的实施方案》已经自治区人民政府同意,现印发给你们,请结合实际认真贯彻落实。
2025年12月31日











扫一扫在手机打开当前页面
西藏自治区人民政府办公厅关于印发《关于进一步降低用电成本助力高原特色产业高质量发展的实施方案》的通知
藏政办发〔2025〕21号
各地(市)行署(人民政府),自治区各委、办、厅、局:
《关于进一步降低用电成本助力高原特色产业高质量发展的实施方案》已经自治区人民政府同意,现印发给你们,请结合实际认真贯彻落实。
2025年12月31日











扫一扫在手机打开当前页面